各高校教务处、自动化、机器人、人工智能相关学院(系),自动化教指委委员、教指委区域协作委员、自动化类专业负责人、核心课程负责人:
为深入贯彻党的二十大精神,贯彻落实全国教育大会精神,推进新工科专业建设,深化教学改革,切实将教改成果落实于课程建设之中,教育部高等学校自动化类专业教学指导委员会决定于2023年12月8-10日举办“2023年全国高校自动化专业教学研讨与教师培训会议”,以促进自动化类专业本科教育内涵式高质量发展,推进教改成果交流,共享优质教学资源,助力教师教学能力全面提升。诚挚邀请教指委委员、教指委区域协作委员、各高校教务处、自动化相关院系积极组织,推荐优秀教师参会交流。
组织机构
主办单位
教育部高等学校自动化类专业教学指导委员会
承办单位
机械工业出版社有限公司
厦门大学
协办单位
教育部电子技术基础课程虚拟教研室
教育部控制理论课程群虚拟教研室
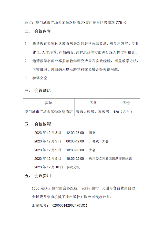
会议内容
1. 邀请教育专家传达教育部最新的教学改革要求,就学科发展、专业建设、人才培养、产教融合、课程思政等方面进行深入探讨和报告。
2. 邀请教学名师分享多年教学研究成果和实践经验,涵盖教学方法、内容组织、思政融入以及跨学科交叉融合等关键问题。
3. 参观交流
会议议程


会议安排
1.会议及报到时间:2023年12月8日—10日,8日下午报到
2.会议地点:厦门城市广场希尔顿欢朋酒店(厦门市湖里区兴隆路775号)
3.会务费:1500元/人
*住宿由会务组统一安排,住宿、交通与食宿费用自理

高崎国际机场—酒店:
从机场打车到酒店,约4.8公里,约11分钟。
T4航站楼步行至949或948路,3站抵达地铁五缘湾站,1号线4站,抵达小东山站(2口),步行579米。
厦门高崎火车站—酒店:
从高崎站打车到酒店,约5.3公里,约11分钟。
地铁1号线高崎站上车,2站,火炬园站6B口出站,步行1.2 公里。
住宿安排
酒店 | 房型 | 房价 |
厦门城市广场希尔顿欢朋酒店 | 普通大床房双床房 | 420元 |
邀请嘉宾(排名不分先后)
李少远 青岛科技大学副校长,上海交通大学讲席教授,现担任中国自动化学会副理事长、中国自动化学会过程控制专业委员会副主任、教育部自动化类专业教学指导委员会副主任,获国家高层次人才基金资助,入选高层次人才国家级教学名师
洪文兴 工学博士,厦门大学党委政策研究室副主任、发展规划办副主任、航空航天学院党委委员、自动化系主任、教授、博士生导师
孙秋野 沈阳工业大学副校长,教授,博士生导师,国家科技创新高层次人才,国家级教学名师,IET Fellow,享受国务院政府特殊津贴,教育部首批课程思政教学名师
杨 耕 教授、工博,原清华大学自动化系研究员,IEEE高级会员,中国电工技术学会电力电子专委会副主任,中国电源学会变频电源与电力拖动专委会主任委员
龙志强 国防科技大学教授、博士生导师,学校控制科学与工程学科电磁悬浮与推进方向学术带头人,国家863重大专项专家,获国务院政府特殊津贴,本科核心课程《自动控制原理》首席教授,牵头建设了湖南省和军队级精品课程各1门
陈东岳 东北大学教授、博士生导师、信息科学与工程学院副院长,多次荣获辽宁省教学成果一等奖、辽宁省一流本科课程、辽宁省自然科学学术成果奖一等奖、宝钢优秀教师等奖项
王 军 中国矿业大学教授,博士生导师,校科研院副院长、江苏省智能感知与无人系统创新平台主任、人工智能系主任,兼任教育部高等学校创新方法教学指导委员会委员、中国人工智能学会认知系统与信息处理专业委员会副主任等,国家级一流本科课程负责人
王 颖 厦门大学自动化系教授、博导,现任厦门市大数据智能决策与分析重点实验室主任,中国人工智能学会生物信息学与人工生命专业委员会秘书长,中国计算机学会生物信息学专业组委员会委员,国家级一流本科课程负责人
王焕钢 清华大学自动化系研究员,获中国自动化学会高等教育教学成果二等奖,北京市高校第九届青年教师教学大赛理工组一等奖、最佳演示奖和最受学生欢迎奖,清华大学青年教师教学优秀奖,清华大学首届年度教学优秀奖,清华大学课程思政示范课程、示范教师等教学奖励
宋丽梅 教授,博士生导师,天津工业大学信息学部副主任、控制科学与工程学院常务副院长,天津市“131”第一层次人才,天津市高等学校创新团队带头人,全国巾帼建功标兵、天津市5.1劳动奖章、天津市三八红旗手
宋华振 贝加莱工业自动化(中国)有限公司 技术传播经理,PC基金会中国技术顾问,国标委TC124/SC4、TC159/SC5委员,上海大学MBA智能制造双聘导师



联系方式
张 璐 01088379753 18515977506(参会报名)

(请备注姓名+学校+自动化会议)
机工教育小助手花花(参会报名)
微信号:cmpedu05

(请备注姓名+学校+自动化会议)
李馨馨 01088379745 13810347421(会议合作)
管 娜 01088379736 13810407304(商务合作)
请各单位积极组织和推荐教师参加会议,参加会议的教师请于2023年11月24日前完成报名。